Neue Klassifikation parodontaler und peri-implantärer Erkrankungen und Zustände
Mehr Präzision für die Parodontitisdiagnostik Søren Jepsen, Henrik Dommisch
2. Parodontitis (in diesem Heft)
###more### ###title### Klinischer Leitfaden – Teil 2 ###title### ###more###
Klinischer Leitfaden – Teil 2
Parodontitis
Versuche, die Parodontitis zu klassifizieren, haben sich schwer damit getan zu entscheiden, ob unterschiedliche Erkrankungen oder aber Variationen einer Erkrankung vorliegen.
Es gibt keine Evidenz dafür, „chronische“ von „aggressiver“ Parodontitis zu unterscheiden.
Drei Formen von Parodontitis wurden identifiziert: (1) Parodontitis, (2) Nekrotisierende Parodontitis, (3) Parodontitis als eine direkte Manifestation systemischer Erkrankungen.
Ein Klassifikationssystem muss die Komplexität und die Risikofaktoren sowie die Schwere der Erkrankung beinhalten.
Individuelle Fälle der Parodontitis sollten entsprechend des Stadiums und des Grades der Erkrankung charakterisiert werden.
Einleitung: Klassifizierung der Parodontitis
Frühere Versuche, Parodontitis zu klassifizieren, drehten sich um die Frage, ob phänotypisch unterschiedliche Fallpräsentationen verschiedene Krankheiten oder Variationen einer einzelnen Krankheit repräsentieren.
Die international anerkannte Klassifikation der Parodontitis, veröffentlicht im Jahr 1999, hat einen funktionsfähigen Rahmen bereitgestellt, der in der klinischen Praxis wie in der wissenschaftlichen Forschung intensive Anwendung gefunden hat. Aber dieses Klassifizierungs-System leidet an signifikanten Mängeln, einschließlich erheblicher Überschneidungen, dem Fehlen einer klaren pathobiologisch-basierten Unterscheidung zwischen den Kategorien, diagnostischer Ungenauigkeit und Schwierigkeiten bei der Anwendung.
Die neue Klassifikation aus dem World Workshop 2017 zu parodontalen und peri-implantären Krankheiten und Zuständen („World Workshop“) überprüfte die wissenschaftliche Evidenz und kam zu vier wesentlichen Schlussfolgerungen:
1. Es gibt keine Evidenz für eine spezifische Pathophysiologie, die eine Differenzierung von Fällen als „aggressive“ oder „chronische“ Parodontitis erlaubt oder eine Anleitung für verschiedene Arten von Interventionen gibt.
2. Es gibt wenig konsistente Evidenz dafür, dass aggressive und chronische Parodontitis verschiedene Krankheiten sind. Aber es gibt Evidenz dafür, dass multiple Faktoren und die Wechselwirkungen zwischen diesen die klinisch sichtbaren Krankheitsmanifestationen (Phänotypen) auf der individuellen Ebene beeinflussen.
3. Auf Bevölkerungsbasis sind die durchschnittlichen mittleren Progressionsraten der Parodontitis über alle beobachteten Populationen der Welt vergleichbar. Allerdings gibt es Hinweise dafür, dass bestimmte Bevölkerungsgruppen unterschiedliche Grade der Krankheitsprogression aufweisen.
4. Ein Klassifizierungssystem, das nur auf dem Schweregrad der Erkrankung basiert, erfasst wichtige Dimensionen der Krankheit eines Individuums – einschließlich der Komplexität (die die Therapieansätze beeinflusst) und der Risikofaktoren (die die Ausprägungen der Krankheit beeinflussen) – nicht.
Es gibt keine Evidenz für eine spezifische Pathophysiologie, die eine Unterscheidung zwischen „aggressiver“ und „chronischer“ Parodontitis erlaubt.
Basierend auf diesen Erkenntnissen wurde ein neues Klassifikationsschema für Parodontitis verabschiedet. Die Formen der Krankheit, die zuvor als „chronisch“ und „aggressiv“ bezeichnet wurden, werden nun unter der einzigen Kategorie der „Parodontitis“ beschrieben. Drei Formen von Parodontitis wurden identifiziert:
1. Parodontitis;
2. Nekrotisierende Parodontitis;
3. Parodontitis als direkte Manifestation systemischer Erkrankungen.
Ein multidimensionales System von Stadien und Graden wurde entwickelt, um die verschiedenen Erscheinungsformen der Parodontitis im individuellen Krankheitsfall weiter zu beschreiben. Stadien beschreiben die Schwere und das Ausmaß der Erkrankung, Grade beschreiben die wahrscheinliche Progressionsrate.
Klinische Definition der Parodontitis
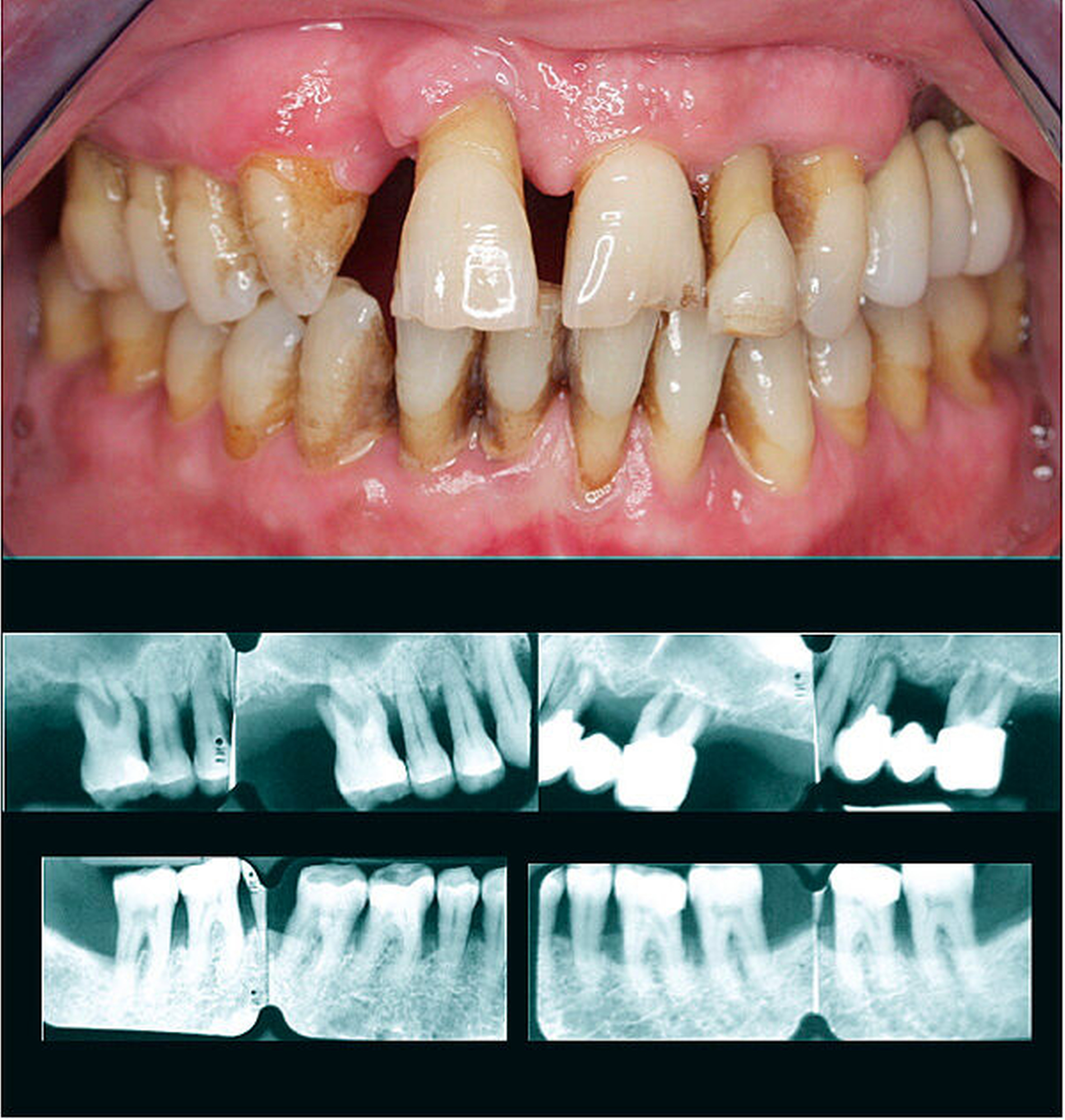
Parodontitis ist eine chronische, multifaktorielle Entzündungskrankheit, assoziiert mit einem dysbiotischen Plaque-Biofilm und gekennzeichnet durch die fortschreitende Zerstörung des Zahnhalteapparats. Die Parodontitis ist durch eine Entzündung charakterisiert, die zum Verlust parodontalen Attachments führt. Während die Bildung des bakteriellen Biofilms die Zahnfleischentzündung auslöst, ist die Erkrankung Parodontitis durch drei Faktoren gekennzeichnet:
- den Verlust des Zahnhalteapparats, erkennbar durch klinischen Attachmentverlust (clinical attachment loss – CAL) und röntgenologisch sichtbaren Knochenabbau,
- das Vorhandensein parodontaler Taschen,
- gingivale Blutung.
Aktuelle Erkenntnisse belegen multifaktorielle Krankheitseinflüsse – einschließlich des Rauchens – auf zahlreiche immunentzündliche Reaktionen. Dies macht dysbiotische Veränderungen des Mikrobioms bei einigen Patienten wahrscheinlicher als bei anderen und kann den Schweregrad der Erkrankung für solche Personen beeinflussen.
Ein Parodontitis-Klassifizierungssystem sollte drei Komponenten beinhalten:
- die Identifizierung eines Patienten als Parodontitisfall,
- die Identifizierung der spezifischen Art der Parodontitis,
- die Beschreibung des klinischen Erscheinungsbildes und anderer Elemente, die sich auf die klinische Behandlung, die Prognose auswirken und die Beschreibung potenziell weiterer Einflüsse auf die Mundgesundheit und die systemische Gesundheit.
Im Rahmen der klinischen Versorgung liegt ein Parodontitis-Fall dann vor, wenn der Verlust von parodontalem Stützgewebe durch Entzündung das Hauptmerkmal ist. Klinischer Attachment-Verlust wird durch eine umfassende Messung aller Zähne mit einer standardisierten Sonde in Bezug zur Schmelz-Zement-Grenze (SZG) bestimmt.
Ein Klassifizierungs-System muss Komplexität und Risikofaktoren beinhalten.
Ein Patient ist ein Parodontitis-Fall, wenn:
- ein interdentaler CAL an mindestens zwei nicht benachbarten Zähnen erkennbar ist, oder
- ein bukkaler/oraler CAL von mindestens 3 mm mit einer Taschentiefe von größer als 3 mm an mindestens zwei Zähnen erkennbar ist, und
- der beobachtete CAL nicht auf nicht-parodontale Ursachen zurückgeführt werden kann, wie zum Beispiel:
1. eine gingivale Rezession traumatischen Ursprungs;
2. Karies, die sich bis in den Zahnhalsbereich erstreckt;
3. das Vorhandensein von CAL an der distalen Fläche eines zweiten Molaren, verbunden mit der Fehlstellung oder Extraktion eines dritten Molaren;
4. eine endodontischen Läsion, die Abfluss durch das marginale Parodontium hat;
5. das Vorhandensein einer vertikalen Wurzelfraktur.
Messung des klinischen Attachment-Verlusts (CAL)
Angesichts des Messfehlers von CAL mit einer Standard-Parodontalsonde ist bis zu einem gewissen Grad eine Fehlklassifizierung des Anfangsstadiums der Parodontitis unvermeidlich und dies wirkt sich auf die diagnostische Genauigkeit aus. Es wird anerkannt, dass je nach Qualifikation des Untersuchers (zum Beispiel Spezialist oder Allgemeinpraktiker) und nach den lokalen Umständen, die die Identifizierung der SZG erleichtern oder erschweren können (insbesondere die Lage des Gingivarandes in Bezug auf die SZG, das Vorhandensein von Zahnstein, Restaurationsränder), der „erkennbare“ Verlust interdentalen Attachments unterschiedlich ausfallen kann.
Blutung bei Sondierung (BOP)
Klinisch aussagekräftige Beschreibungen der Parodontitis sollten den Anteil von Stellen beinhalten, die bei der Sondierung bluten, sowie die Anzahl und den proportionalen Anteil der Zähne mit einer Sondierungstiefe über bestimmten Schwellenwerten (üblicherweise ≥ 4 mm und ≥ 6 mm). Beachtet werden sollte, dass die parodontale Entzündung – im Allgemeinen gemessen als Blutung auf Sondierung (bleeding on probing, BOP) – ein wichtiger klinischer Parameter in Bezug auf die Beurteilung der parodontalen Therapieergebnisse und des verbleibenden Krankheitsrisikos nach der Behandlung ist. Jedoch ändert der BOP-Wert selbst nicht die anfängliche Falldefinition, wie sie durch die CAL definiert ist, oder die Klassifizierung des Schweregrads der Parodontitis.
Schwere der Erkrankung
Der Grad der bei der Diagnose vorliegenden parodontalen Destruktion beschreibt die Schwere der Erkrankung, die sich nach der Größe des Attachmentverlusts oder des parodontalen Knochenabbaus bemisst. Der Schweregrad muss den Zahnverlust einbeziehen, der auf die Parodontitis zurückzuführen ist. Eine weitere Dimension der Schwere der Erkrankung ist die Komplexität der Behandlung. Faktoren wie zum Beispiel Sondierungstiefen, Art des Knochenabbaus (vertikal und/oder horizontal), Furkations-beteiligung, Zahnlockerung, Anzahl fehlender Zähne, Bisskollaps und erhöhte Komplexität der Behandlung müssen in die diagnostische Klassifizierung einbezogen werden. Ebenso sollte das Ausmaß der Erkrankung – definiert durch die Anzahl und Verteilung der Zähne mit erkennbarem parodontalen Abbau – in die Klassifizierung eingearbeitet werden.
Formen der Parodontitis
Basierend auf der Pathophysiologie wurden drei deutlich unterschiedliche Formen der Parodontitis identifiziert:
1. Parodontitis,
2. Nekrotisierende Parodontitis,
3. Parodontitis als direkte Manifestation systemischer Erkrankungen.
Die Differenzialdiagnostik zur Feststellung, welche Form der Erkrankung vorliegt, basiert auf der Patientenanamnese, den spezifischen Anzeichen und Symptomen einer nekrotisierenden Parodontitis und der An- oder Abwesenheit einer systemischen Krankheit, welche die Wirts-Immunantwort definitiv verändert.
Die nekrotisierende Parodontitis ist gekennzeichnet durch eine Vorgeschichte von Schmerzen, das Vorhandensein von Ulzerationen des Gingivarandes und/oder Fibrinablagerungen an Stellen mit charakteristischem Verlust der Papillenspitzen und in einigen Fällen dem Freiliegen des marginalen Alveolarknochens.
Die neue Klassifikation enthält ein multi-dimensionales System von Stadien (Stages) und Graden (Grades).
Hinsichtlich der Parodontitis als direkter Manifestation einer systemischen Erkrankung lautet die Empfehlung, dass der Behandler der Klassifizierung der primären systemischen Erkrankung entsprechend der „International Statististical Classification of Diseases and Related Health Problems“ Kodierung (ICD-codes) folgt.
Einteilung in Stadien und Grade (Staging, Grading)
Der individuelle Fall einer Parodontitis sollte durch eine einfache Matrix aus vier Schritten (siehe unten: Klinischer Entscheidungsbaum für Staging und Grading), die Stadium und Grad der Erkrankung beschreibt, weiter charakterisiert werden. Es gibt vier Stadien und drei Grade.
Das „Stadium“ bezieht sich auf die Schwere der Erkrankung bei der Erstvorstellung und die Komplexität der Therapie, während der „Grad “ zusätzliche Informationen über die biologischen Merkmale der Erkrankung liefert.
Die Stadien-Einteilung (Staging) beruht auf den Dimensionen von Schwere und Ausmaß der Parodontitis bei der Erstvorstellung, fügt aber die Komplexität der Behandlung des einzelnen Patienten hinzu. Die Information, die sich aus der Beurteilung des Stadiums der Parodontitis ergibt, sollte ergänzt werden durch Information über den inhärenten biologischen Grad der Erkrankung. Dies basiert auf drei Parametern:
1. der Progressionsrate der Parodontitis,
2. den anerkannten Risikofaktoren für Progression der Parodontitis,
3. dem Risiko, dass der Fall eines Individuums dessen systemische Gesundheit beeinträchtigt.
Innerhalb dieses Klassifizierungsrahmens ist die Stadien-Einteilung weitgehend abhängig von der Schwere der Erkrankung bei der Erstvorstellung sowie der Komplexität des Krankheitsmanagements beziehungsweise der Therapie, während die Grad-Einteilung ergänzende Informationen über biologische Merkmale der Krankheit liefert. Zu diesen Merkmalen gehören eine anamnestische Analyse der Progressionsrate der Parodontitis, eine Bewertung des Risikos für eine weitere Progression, eine Analyse möglicher schlechter Behandlungsergebnisse und eine Bewertung des Risikos, dass die Krankheit oder ihre Therapie den allgemeinen Gesundheitszustand des Patienten negativ beeinflussen könnte.
Stadien-Einteilung (Staging)
Es gibt zwei Dimensionen bei der Beurteilung des Stadiums der Parodontitis in einem Patienten: Schwere und Komplexität.
Schwere:
Das Hauptziel ist, den Schweregrad und das Ausmaß der durch Parodontitis zerstörten und geschädigten Gewebe zu klassifizieren. Dies geschieht durch die Messung des CAL mittels klinischer Sondierung und des Knochenabbaus durch radiologische Untersuchung. Diese Messungen müssen die Anzahl der Zähne, deren Verlust auf eine Parodontitis zurückzuführen ist, beinhalten.
Komplexität:
Das sekundäre Ziel ist, die Komplexität zu bestimmen, die die Kontrolle der Erkrankung und das Management der langfristigen Funktion und Ästhetik der Dentition des Patienten erfordern.
Die zwei Dimensionen bei der Beurteilung des Stadiums der Parodontitis sind Schwere und Komplexität.
Bewertung der Stadien:
Der Schwere-Wert basiert hauptsächlich auf dem interdentalen Attachmentverlust, der auf Parodontitis zurückzuführen ist, und dem marginalen Knochenabbau. Er wird bezogen auf den am stärksten betroffenen Zahn zugeordnet. Der Komplexitäts-Wert basiert auf der Komplexität der Behandlung des Falles. Er berücksichtigt Faktoren wie das Vorhandensein von ausgedehnten Sondierungstiefen, vertikalen Defekten, Furkationsbeteiligung, Zahnhypermobilität, Wanderungen und/oder Auffächerungen von Zähnen, Zahnverlust, Alveolarkammdefekten und Verlust der Kaufunktion.
Die Grad-Einteilung beinhaltet die Abschätzung des zukünftigen Risikos für ein Voranschreiten der Parodontitis und des voraussichtlichen Ansprechens auf die Therapie.
Grad-Einteilung (Grading)
Bei der Grad-Einstufung eines Parodontitis-Patienten wird das zukünftige Risiko einer Parodontitis-Progression und das wahrscheinliche Ansprechen auf die Standardtherapie abgeschätzt. Diese Einschätzung bestimmt die Intensität der Therapie und der sekundären Prävention nach der Therapie. Die Grad-Einteilung fügt eine weitere Dimension hinzu und erlaubt, die Progressionsrate unter Verwendung direkter und indirekter Hinweise zu berücksichtigen.
Direkte
Evidenz basiert auf der verfügbaren longitudinalen Beobachtung: zum Beispiel in der Form von älteren Röntgenaufnahmen in diagnostischer Qualität.
Indirekte
Evidenz basiert auf der Messung des Knochenabbaus des am stärksten betroffenen Zahnes im Gebiss als Funktion des Alters (gemessen als röntgenologischer Knochenabbau in Prozent der Wurzellänge dividiert durch das Alter des Patienten). Der Grad der Parodontitis kann dann durch das Vorhandensein von Risikofaktoren modifiziert werden.
Behandler sollten sich der Grad-Einteilung annähern, indem sie von einer moderaten Progressionsrate (Grad B) ausgehen und nach direkten und indirekten Hinweisen für eine schnellere Krankheitsprogression suchen, was die Anwendung von Grad C rechtfertigen würde. Grad A wird angewendet, sobald die Krankheit zum Stillstand gekommen ist.
Wenn der Patient Risikofaktoren hat, die mit einer höheren Krankheitsprogression oder einem geringeren Ansprechen auf anti-infektiöse Therapien verbunden sind, sollte der Grad unabhängig vom Hauptkriterium, das durch die Progressionsrate dargestellt wird, angehoben werden.
So könnte beispielsweise ein Fall durch einen moderaten Attachmentverlust gekennzeichnet sein (Stadium II), wobei die Annahme einer moderaten Progressionsrate (Grad B) durch das Vorhandensein eines schlecht kontrollierten Typ-2-Diabetes, der ein Risikofaktor ist, zu der einer schnellen Progression (Grad C) verschoben wird.
###more### ###title### Klinischer Leitfaden – Teil 2:Parodontitis: Klinischer Entscheidungsbaum ###title### ###more###
Klinischer Leitfaden – Teil 2:
Parodontitis: Klinischer Entscheidungsbaum
Wie wird die Einteilung nach Stadien und Graden (Staging & Grading) nach dem neuen System der Klassifikation von Parodontalerkrankungen in der klinischen Praxis vorgenommen? Die Autoren haben hierzu einen klinischen Entscheidungsbaum entwickelt, der die einzelnen Schritte in ihrer Reihenfolge und ihren diagnostischen und therapeutischen Konsequenzen darstellt.
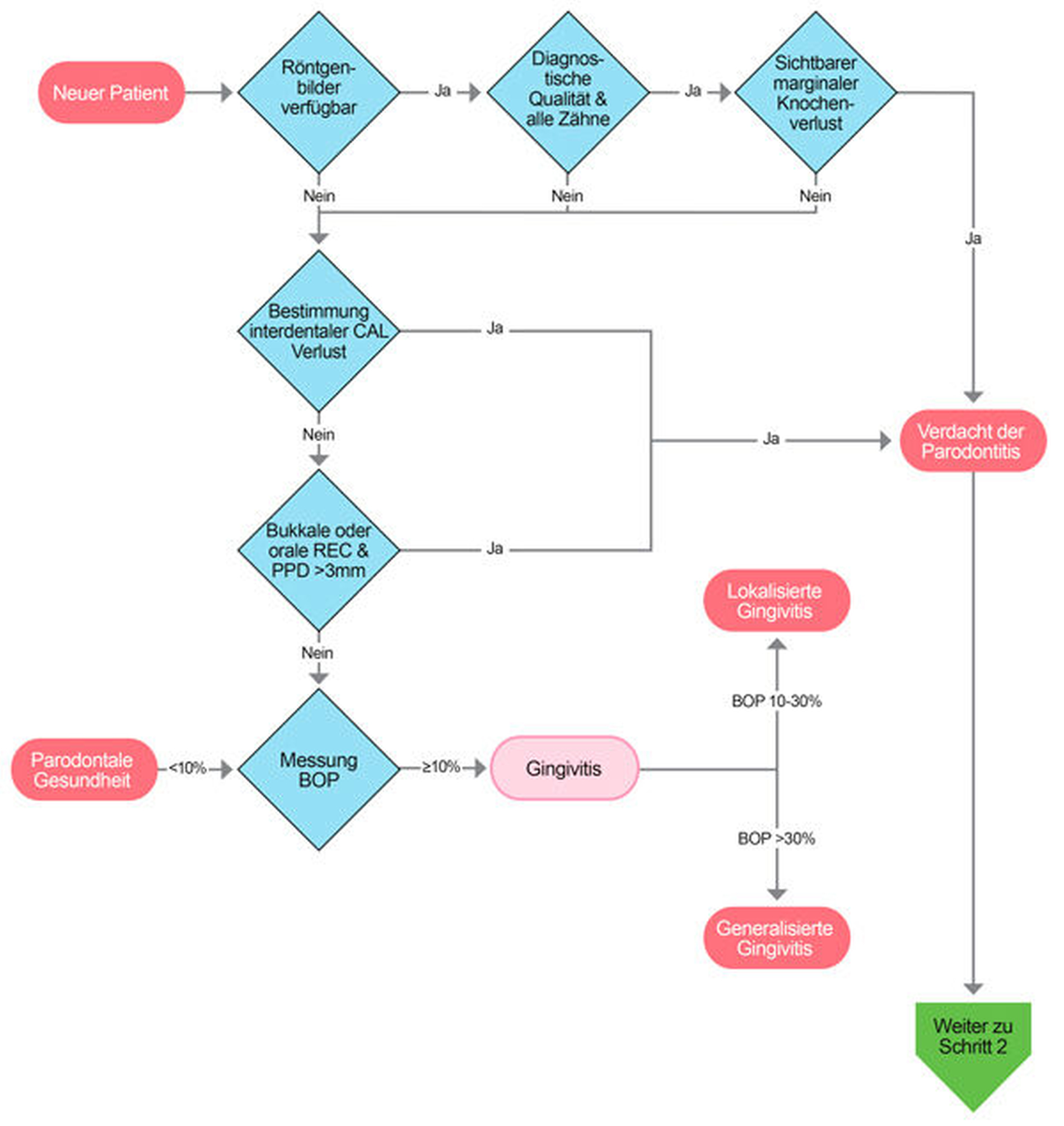
Schritt 1: Neuer Patient
Wenn wir einen Patienten zum ersten Mal sehen, sollten wir zuerst fragen, ob es einen kompletten Röntgenstatus beziehungsweise eine Übersichtsaufnahme von ausreichender Qualität gibt. Wenn ja, sollten wir prüfen, ob es in irgendeinem Bereich der Dentition erkennbaren marginalen Knochenabbau gibt. Bei erkennbarem Knochenabbau (bone loss, BL) besteht der Verdacht, dass der Patient eine Parodontitis hat. Gleichzeitig, unabhängig von den Röntgenunterlagen, müssen wir den Patienten klinisch untersuchen und den interdentalen Attachmentverlust (clinical attachment loss, CAL) beurteilen. Wenn CAL nachweisbar ist, ist der Patient ein möglicher Fall von Parodontitis. Wenn interdentaler CAL nicht erkannt wird, müssen wir das Vorhandensein von bukkalen Rezessionen (recessions, REC) mit sondierbaren Taschentiefen (probing pocket depths, PPD) von größer als 3 mm bewerten. Wenn solche Rezessionen vorliegen, ist der Patient ein möglicher Parodontitis-Fall. Wenn es keine bukkalen PPD größer als 3 mm gibt, müssen wir den Gesamt-BOP (bleeding on probing) bewerten. Wenn BOP an mindestens 10 Prozent der Stellen vorliegt, wird beim Patienten eine „Gingivitis“ diagnostiziert und wenn BOP an weniger als 10 Prozent der Stellen vorhanden ist, wird bei diesem Patienten „parodontale Gesundheit“ diagnostiziert.
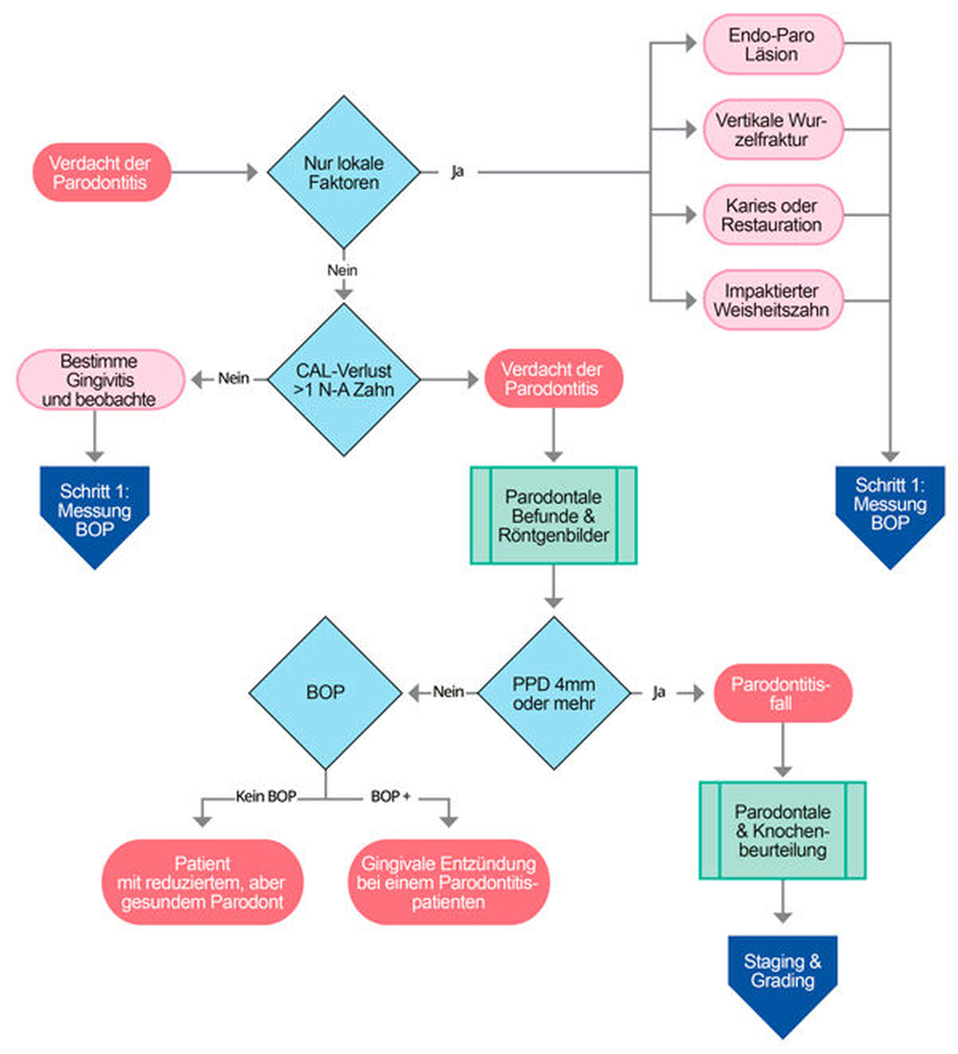
Schritt 2: Patient mit Verdacht auf Parodontitis
Wenn das Vorhandensein von interdentalem CAL bei der oralen Untersuchung des Patienten einen Verdacht für einen Fall von Parodontitis ergibt, müssen wir abklären, ob dieser CAL nur durch lokale Faktoren verursacht wird – Endo-Paro-Läsionen, vertikale Wurzelfrakturen, Karies, Restaurationen oder impaktierte dritte Molaren. Wenn nicht, dann müssen wir abklären, ob der interdentale CAL in mehr als einem nicht-benachbarten Zahn vorhanden ist. Wenn dies der Fall ist, handelt es sich um einen Parodontitis-Patienten und wir müssen eine umfassende parodontale Diagnose durch Erhebung eines Parodontalstatus und eines Röntgenstatus stellen. Wenn der Parodontalstatus keine PPD von 4 mm oder mehr anzeigt, müssen wir den Gesamt-BOP bewerten. Wenn der BOP mindestens 10 Prozent ist, lautet die Diagnose „gingivale Entzündung bei einem Parodontitis-Patienten“; wenn sie niedriger als 10 Prozent ist, lautet die Diagnose „Patient mit einem reduzierten, aber gesunden Parodontium“. Wenn der Parodontalstatus PPD von 4 mm oder mehr zeigt, lautet die Diagnose ein Fall von „Parodontitis“, der nach Stadium und Grad beurteilt werden muss.
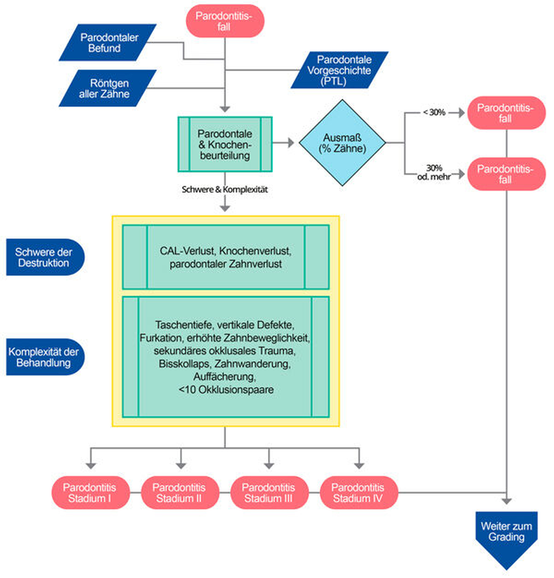
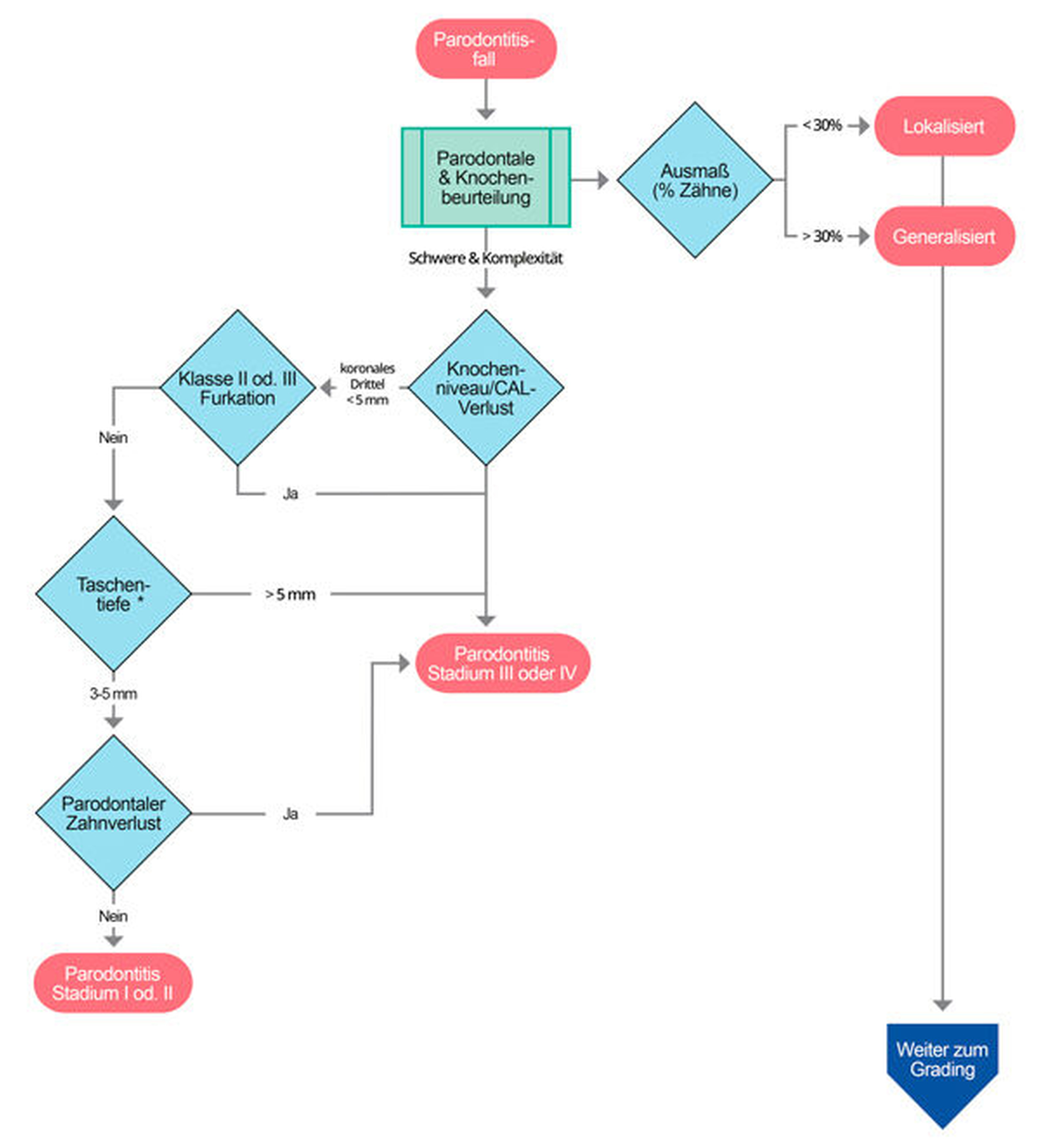
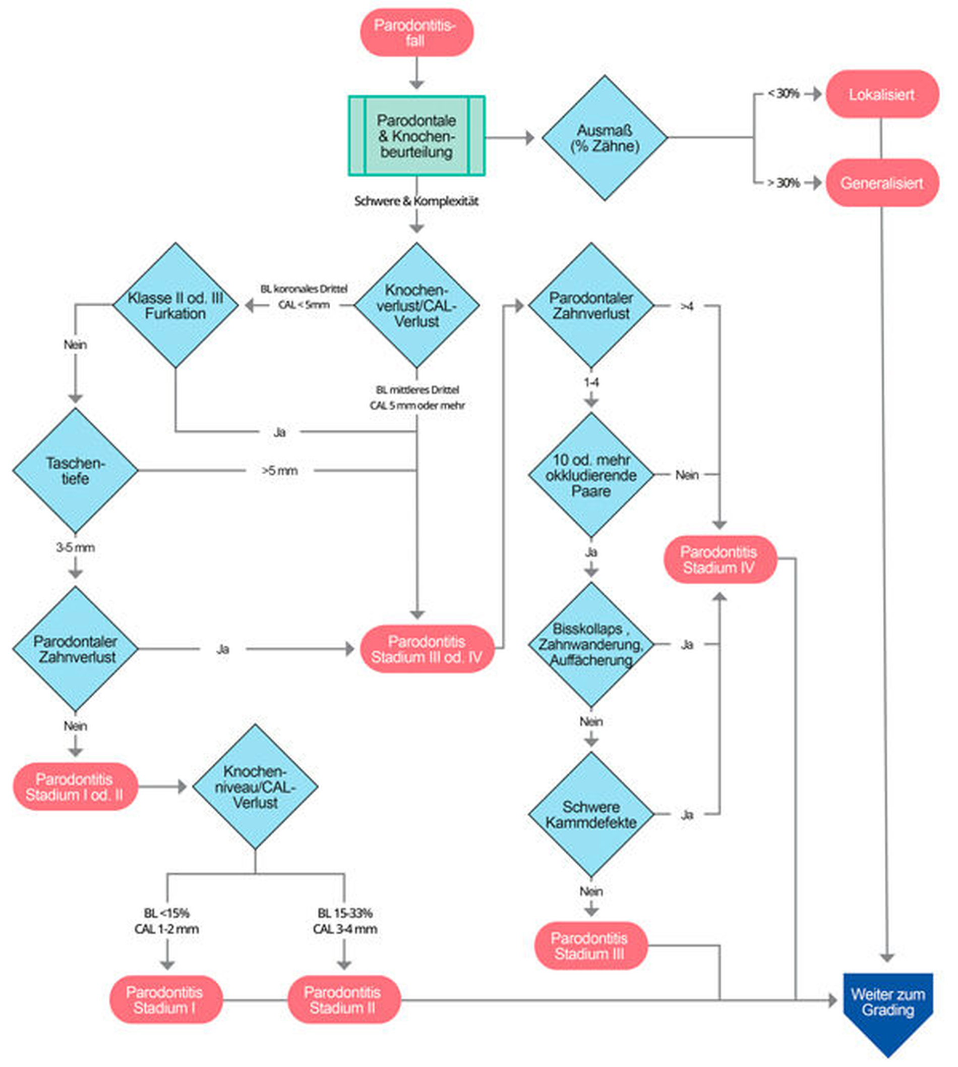
Schritt 3a: Parodontitis-Fall, dessen Stadium festgelegt werden muss
Um das Stadium eines individuellen Parodontitis-Falles festzustellen, sind folgende Informationen erforderlich: vollständiger Röntgenstatus, ein Parodontalstatus und die parodontale Vorgeschichte des Zahnverlusts (periodontal history of tooth loss, PTL). Zuerst bewerten wir das Ausmaß der Erkrankung, indem beurteilt wird, ob CAL/BL weniger als 30 Prozent der Zähne (lokalisiert) oder 30 Prozent und mehr betrifft (generalisiert). Dann definieren wir das Stadium der Erkrankung, indem wir die Schwere (mit CAL, BL und PTL) und Komplexität (durch die Beurteilung von PPD, Furkations- und intraossären Läsionen, Zahnhypermobilität, sekundärem okklusalem Trauma, Bisskollaps, Zahnwanderung, Auffächern oder weniger als zehn okkludierende Zahnpaare) bestimmen.
Schritt 3b: Stadium III und IV versus I und II
Wenn CAL größer als 5 mm ist oder wenn der Knochenabbau das mittlere Drittel der Wurzel oder darüber hinaus an mehr als zwei benachbarten Zähnen erreicht, lautet die Diagnose entweder Stadium III oder Stadium IV. Wenn CAL maximal 5 mm in weniger als zwei Zähnen beträgt, sollten wir nach Furkationsläsionen (Grad II und Grad III) suchen. Wenn diese vorhanden sind, ist die Diagnose entweder Stadium III oder Stadium IV. Wenn nicht vorhanden, sollten wir die PPD überprüfen und wenn diese größer als 5 mm an mehr als zwei benachbarten Zähnen sind, ist die Diagnose entweder Stadium III oder Stadium IV. Wenn die PPD zwischen 3 bis 5 mm liegen, sollten wir PTL bewerten. Wenn es einen parodontal bedingten Zahnverlust (PTL) gibt, ist die Diagnose entweder Stadium III oder Stadium IV. Wenn nicht, ist die Diagnose Stadium I oder Stadium II. Bezüglich der Sondierungstiefen sollte eine klinische Beurteilung erfolgen, um dieses Kriterium für eine Höherstufung von den Stadien I und II auf das Stadium III zu verwenden. So sollte beispielsweise bei Vorhandensein von Pseudotaschen der Parodontitis-Fall im Stadium II verbleiben.
Schritt 3c: Stadien I, II, III und IV
Die Stadien I und II beruhen auf dem Niveau von CAL und BL.
Die Diagnose ist Stadium I, wenn:
(a) BL weniger als 15 Prozent ist und
(b) CAL zwischen 1 und 2 mm liegt.
Die Diagnose ist Stadium II, wenn:
(a) BL zwischen 15 und 33 Prozent liegt und
(b) CAL zwischen 3 und 4 mm liegt.
Die Diagnose ist Stadium III, wenn:
(a) BL in das mittlere Drittel der Wurzel oder darüber hinaus reicht,
(b) CAL 5 mm oder mehr ist,
(c) PTL bis zu vier Zähne beträgt,
(d) zehn oder mehr okkludierende Zahnpaare vorhanden sind und
(e) kein Bisskollaps, keine Zahnwanderungen, keine Auffächerung oder schwerer Kammdefekt vorliegen.
Die Diagnose ist Stadium IV, wenn:
(a) BL in das mittlere Drittel der Wurzel oder darüber hinaus reicht,
(b) CAL 5 mm oder mehr beträgt,
(c) PTL mehr als vier Zähne ist,
(d) es weniger als zehn okkludierende Zahnpaare gibt oder
(e) wenn es einen Bisskollaps, Zahnwanderung, Auffächerung oder einen schweren Kammdefekt gibt.
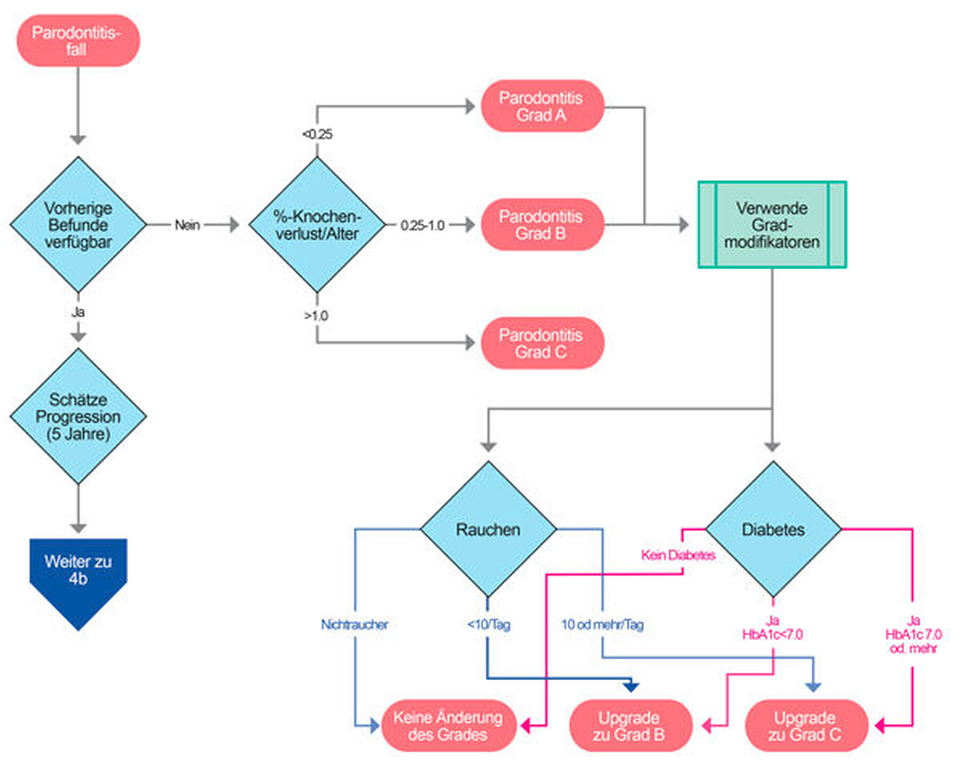
Schritt 4a: Grad-Einteilung (Grading) ohne Patientenunterlagen
Wenn frühere parodontale Aufzeichnungen nicht verfügbar sind, sollte das Verhältnis Knochenabbau/Alter (bone loss/age, BL/A) anhand des Röntgenstatus berechnet werden. Wenn BL/A zwischen 0,25 und 1,0 liegt, ist die Diagnose Parodontitis Grad B. Wenn er weniger als 0,25 beträgt, ist die Diagnose Parodontitis Grad A; wenn er mehr als 1,0 ist, lautet die Diagnose Parodontitis Grad C. Die Grade A und B können modifiziert werden, wenn der Patient raucht oder Diabetiker ist. Ein Patient, der zehn oder mehr Zigaretten pro Tag raucht, erhält die Diagnose Grad C, während einer, der weniger als zehn Zigaretten raucht, auf B hochgestuft wird. Ebenso wird ein Diabetes-Patient mit einem HbA1c-Wert unter 7,0 von A auf B und einer mit einem HbA1c-Wert von 7,0 oder mehr auf Grad C hochgestuft.
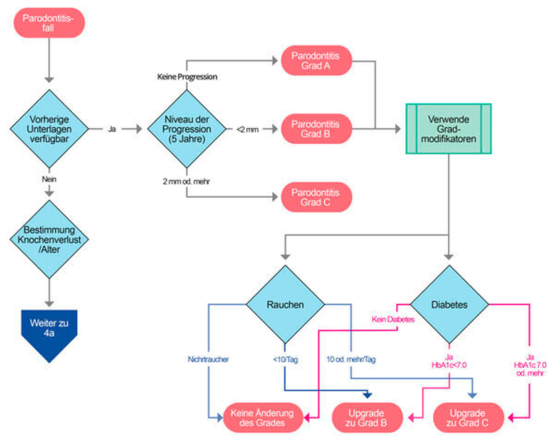
Schritt 4b: Grad-Einteilung mit Patientenunterlagen
Wenn parodontale Aufzeichnungen des Patienten verfügbar sind, sollte die Progressionsrate der Parodontitis über die zurückliegenden fünf Jahre berechnet werden. Wenn die Progression weniger als 2 mm beträgt, ist die Diagnose Parodontitis Grad B. Wenn es in fünf Jahren keine Progression gegeben hat, ist die Diagnose Parodontitis Grad A. Wenn die Progression 2 mm oder mehr betrug, ist die Diagnose Parodontitis Grad C. Grad A und Grad B können höhergestuft werden, wenn der Patient raucht oder Diabetiker ist. Die Diagnose eines Patienten, der zehn Zigaretten oder mehr pro Tag raucht, wird in Grad C umgewandelt, während ein Grad-A-Patient, der weniger als zehn Zigaretten raucht, auf Grad B hochgestuft wird. Ebenso wird ein Diabetes-Patient mit einem HbA1c-Wert unter 7,0 auf Grad B und einer mit einem HbA1c-Wert von 7,0 oder mehr auf Grad C hochgestuft.
Autoren:Mariano Sanz, MadridMaurizio Tonetti, Hong KongHerausgegeben von der European Federation of Periodontology (EFP)Avenida Doctor Arce, 14.Office 3828002 Madrid, SpainDeutsche Übersetzung: Søren Jepsen, Henrik DommischDieser klinische Leitfaden wird neben der Publikation in der zm auch in den Medien der Deutschen Gesellschaft für Parodontologie e.V. (DG PARO) verbreitet.Zu den Autoren:Mariano Sanz ist Professor und Direktor der Parodontologie an der Universität Complutense zu Madrid und Professor in der zahnmedizinischen Fakultät der Universität zu Oslo. Er ist Vorsitzender des EFP Workshop Committee, Mitglied des EFP Executive Committee und Präsident der Osteology Foundation.Maurizio Tonetti ist klinischer Professor für Parodontologie an der zahnmedizinischen Fakultät der Universität zu Hong Kong und Direktor der European Research Group on Periodontology (ERGOPerio). Er ist Herausgeber des Journal of Clinical Periodontology und Mitglied des EFP Executive committee.
###more### ###title### Weiterführende Literatur: ###title### ###more###
Weiterführende Literatur:
Proceedings of the World Workshop on the Classification of Periodontal and Peri-implant Diseases and Conditions, co-edited by Kenneth S. Kornman and Maurizio S. Tonetti. Journal of Clinical Periodontology, Volume 45, Issue S20, June 2018.
Die Proceedings beinhalten:- Papapanou PN, Sanz M, et al. Periodontitis: Consensus report of workgroup 2 of the 2017 World Workshop on the Classification of Periodontal and Peri-implant Diseases and Conditions, S162-S170.- Herrera D, Retamal-Valdes B, Alonso B, Feres M. Acute periodontal lesions (periodontal abscesses and necrotising periodontal diseases) and endo-periodontal lesions, S78-S94.- Fine DH, Patil AG, Loos BG. Classification and diagnosis of aggressive periodontitis, S95-S111.- Needleman I, Garcia R, Gkranias N, et al. Mean annual attachment, bone level, and tooth loss: A systematic review, S112-S129.- Billings M, Holtfreter B, Papapanou PN, Mitnik GL, Kocher T, Dye BA. Age-dependent distribution of periodontitis in two countries: Findings from NHANES 2009 to 2014 and SHIP-TREND 2008 to 2012, S130-S148.- Tonetti MS, Greenwell H, Kornman KS. Staging and grading of periodontitis: Framework and proposal of a new classification and case definition, pages S149-S161.
Tonetti, MS & Sanz M. Implementation of the New Classification of Periodontal Diseases: Decision-making Algorithms for Clinical Practice and Education. Journal of Clinical Periodontology, 2019; 46: 398–405.
Quelle für alle Grafiken: EFP
Abbildung 4: Die klinische Beurteilung sollte angewendet werden, um dieses Kriterium für ein Upgrade von Stadium I & Stadium II zu Stadium III zu verwenden. Bei Pseudotaschen beispielsweise sollte der Parodontitis-Fall ein Stadium II bleiben.

















